- All
- Cincinnati Children's
- Fred Hutch
- Indiana University
- University of Utah
- Yale University

Congratulations to Reuben Kapur for their recent publication
A function-first legacy in hematopoietic stem cell biology: the scientific impact of Hal E. Broxmeyer

Congratulations to Iqbal Hamza for their recent publication
A cell-nonautonomous heme acquisition pathway enables erythroid hemoglobinization under stress

Congratulations to Paul Sigala for their recent publication
Acyl Carrier Protein is Essential for Apicoplast Biogenesis in Malaria Parasites Independent of Fatty Acid Synthesis

Congratulations to Tina Termini for their recent publication
The bone marrow niche and hematopoietic system are distinctly remodeled by CD45-targeted astatine-211 radioimmunotherapy

Congratulations to Stephanie Hurwitz for their recent publication
Advanced deep learning enables prediction of allogeneic stem cell mobilization success

Congratulations to Paul Sigala for their recent publication
Fifty shades of iron: Unorthodox mechanisms of iron acquisition and utilization in blood-stage Plasmodium parasites

Congratulations to Hicks lab and Utah CIHD Protein-Metabolite Discovery Core, in collaboration with Kim Orth at UTSW for their recent publication
Inhibition of FicD-mediated AMPylation and deAMPylation by isoprenoid diphosphates

Congratulations to Stephanie Hurwitz for their recent publication
From bud to stem: dynamics of hematopoietic stem cells that drive homing and mobilization

Congratulations to Reuben Kapur for their recent publication
Inflammatory Bowel Disease-induced Inflammation Augments Clonal Hematopoiesis of Indeterminate Potential through Ref-1

Congratulations to Marie-Dominique Filippi for their recent publication
Activation of a branched-chain amino acid rheostat restores replication-dependent hematopoietic stem cell fitness

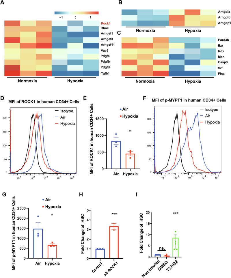
Congratulations to The Kapur Lab for their recent publication
Suppression of Rho-associated kinase 1 (ROCK1) promotes human hematopoietic stem cell expansion by attenuating mitochondrial fission

Congratulations to the Lee Grimes Lab for their recent publication
A unified multimodal single-cell framework reveals a discrete state model of hematopoiesis in mice

Congratulations to The Sigala Lab for their recent publication
Chemical propulsion of hemozoin crystal motion in malaria parasites

Congratulations to Maegan L. Capitano, PhD; James Ropa, PhD; Ngoc Tung Tran, PhD and Reuben Kapur, PhD for their recent publication
Dysregulation in a Patient-Tailored Mouse Model of Barth Syndrome.

Congratulations to Kapur lab and Shahbazi lab for their recent publication
Enhanced Hematopoietic Stem Cell Self-Renewal and Engraftment Through Human Lung Exosomal Communication

Congratulations to Drs. Keith R. Jerome, Cameron J. Turtle, Roland B. Walter, Hans-Peter Kiem for their recent publication
Protection of CD33-modified hematopoietic stem cell progeny from CD33-directed CAR T cells in rhesus macaques

Congratulations to Drs. Roland B. Walter, Hans-Peter Kiem for their recent publication
Multiplex base editing to protect from CD33 directed drugs for immune and gene therapy

Direct delivery of Cas-embedded cytosine base editors as ribonucleoprotein complexes for efficient and accurate editing of clinically relevant targets

Regulated GATA1 expression as a universal gene therapy for Diamond-Blackfan anemia

Congratulations to the Karnik Lab for their recent publication
Multiplex imaging of murine bone marrow using Phenocycler 2.0™

Congratulations to The Prchal Lab for their recent publication
Alternatively spliced NFKB1 transcripts enriched in Andean Aymara modulate inflammation, HIF and hemoglobin

Congratulations to The Jodie Babitt lab for their recent publication
The hepcidin-ferroportin axis modulates liver endothelial cell BMP expression to influence iron homeostasis in mice

Congratulations to Sonali Karnik, PhD, Melissa Kacena, PhD, Utpal Dave, MD for their recent publication
Osteomacs promote maintenance of murine hematopoiesis through megakaryocyte-induced upregulation of Embigin and CD166.

Congratulations to Stephanie Hurwitz, MD, PhD for their recent publication
CCR2 cooperativity promotes hematopoietic stem cell homing to the bone marrow.

Congratulations to Maegan L. Capitano, PhD and Mark H. Kaplan, PhD and James Ropa, PhD for their recent publication
Protocol for enrichment and functional analysis of human hematopoietic cells from umbilical cord blood

Congratulations to Maegan L. Capitano, PhD and Kok Kua, MD and James Ropa, PhD for their recent publication
Glucose intolerance as a consequence of hematopoietic stem cell dysfunction in offspring of obese mice

Congratulations to Makiko Yasuda CCEH/CIHD P&F recipient and colleagues for their recent publication
Noncanonical role of ALAS1 as a heme-independent inhibitor of small RNA-mediated silencing

Congratulations to The Paul Sigala Lab for their recent publication
Malaria parasites require a divergent heme oxygenase for apicoplast gene expression and biogenesis

Congratulations to the Sigala Lab for their recent publication
Identification of a divalent metal transporter required for cellular iron metabolism in malaria parasites

Congratulations to the Sigala Lab for their recent publication
Biogenesis of Cytochromes c and c1 in the Electron Transport Chain of Malaria Parasites

Congratulations to the Krause lab for their recent publication
CDK9 phosphorylates RUNX1 to promote megakaryocytic fate in megakaryocytic-erythroid progenitors

Congratulations to the Christian Lab for their recent publication
The prodomain of bone morphogenetic protein 2 promotes dimerization and cleavage of BMP6 homodimers and BMP2/6 heterodimers

Congratulations to CCEH P&F recipient Yagna Jarajapu for their recent publication
The role of telomerase reverse transcriptase in the mitochondrial protective functions of Angiotensin-(1-7) in diabetic CD34+ cells

Congratulations to Vida Zhang & Veena Sangkhae for their recent publication
Maternal prolactin or estrogen signaling in hepatocytes does not regulate iron homeostasis during pregnancy

Congratulations to the Beaudin lab for their recent publication
Prenatal inflammation remodels lung immunity and function by programming ILC2 hyperactivation

Congratulations to the Ward and Round labs for their recent publication
Low-iron-diet-induced fatty liver development is microbiota dependent and exacerbated by loss of the mitochondrial iron importer mitoferrin2

Congratulations to CIHD Postdoctoral Core Trainee Allison Fisher and the Jodie Babitt lab for their recent publication
Endothelial ZIP8 plays a minor role in BMP6 regulation by iron in mice

Transcription elongation defects link oncogenic SF3B1 mutations to targetable alterations in chromatin landscape

Congratulations to the Buckley lab for their recent publication
Ubiquitin E3 Ligase FBXO9 Regulates Pluripotency by Targeting DPPA5 for Ubiquitylation and Degradation

Congratulations to Qingqing Wu, Jizhou Zhang, Daniel Lucas for their recent publication
Resilient anatomy and local plasticity of naive and stress haematopoiesis

Congratulations to Dr. Jun Lu, member of the Yale CCEH for their recent publication
Cell surface RNAs control neutrophil recruitment

Congratulations to Drs Broxmeyer, Cooper and Ropa for their recent publication
Insights into highly engraftable hematopoietic cells from 27-year cryopreserved umbilical cord blood

Congratulations to Drs Yubo Wang and Caroline Philpott for their recent publication
The iron chaperone poly C binding protein 1 regulates iron efflux through intestinal ferroportin in mice

Congratulations to the Christian and Babitt labs for their recent publication
BMP5 contributes to hepcidin regulation and systemic iron homeostasis in mice

Congratulations to Drs John Phillips and Harry Dailey for their recent publication
Exploiting Differences in Heme Biosynthesis between Bacterial Species to Screen for Novel Antimicrobials

Congratulations to Drs Raymond Doty and Jan Abkowitz for their recent publication
The transcriptomic landscape of normal and ineffective erythropoiesis at single cell resolution

Congratulations to graduate student Li, and Drs Fretz and Finberg for their recent publication
Bone marrow sinusoidal endothelial cells are a site of Fgf23 upregulation in a mouse model of iron deficiency anemia

Congratulations to Joey Ghersi and Stefani Nicoli for their recent publication
Haematopoietic stem and progenitor cell heterogeneity is inherited from the embryonic endothelium

Congratulations to the Krause lab for their recent publication
Assay Optimization for the Objective Quantification of Human Multilineage Colony Forming Units

Congratulations to Drs Kuppers and Linton for their recent publication
Gene knock-outs in human CD34+ hematopoietic stem and progenitor cells and in the human immune system of mice

Congratulations to Drs Song and Prchal for their recent publication
Increased blood reactive oxygen species and hepcidin in obstructive sleep apnea precludes expected erythrocytosis

Macrophage metabolic rewiring improves heme-suppressed efferocytosis and tissue damage in sickle cell disease

Congratulations to Santhosh Kumar Pasupuleti for their recent publication
Obesity-induced inflammation exacerbates clonal hematopoiesis

Congratulations to Marisa Miljkovic for their recent publication
Loss of the mitochondrial protein Abcb10 results in altered arginine metabolism in MEL and K562 cells and nutrient stress signaling through ATF4

Congratulations to graduate student Tanya Espino-Sanchez and the lab of Dr. Paul Sigala for their recent publication
Direct tests of cytochrome c and c1 functions in the electron transport chain of malaria parasites

Congratulations to Drs Schrenk and Boscolo for their recent publication
MEK inhibition reduced vascular tumor growth and coagulopathy in a mouse model of hyperactive GNAQ

Congratulations to the Hicks lab for their recent publication
Protein-metabolite interactomics of carbohydrate metabolism reveal regulation of lactate dehydrogenase

Congratulations to Mani Salarian for their recent publication
Homeostatic, Non-Canonical Role of Macrophage Elastase in Vascular Integrity

Retinoid X receptor promotes hematopoietic stem cell fitness and quiescence and preserves hematopoietic homeostasis

Congratulations to Rema Elagooz, Anita Dhara, and Rose Gott for their recent publication
PUM1 mediates the posttranscriptional regulation of human fetal hemoglobin

Congratulations to the Babitt lab for their recent publication
Functional role of endothelial transferrin receptor 1 in iron sensing and homeostasis

Genotyping of canine MHC gene DLA-88 by next-generation sequencing reveals high frequencies of new allele discovery and gene duplication

Congratulations to Drs. Iqbal Hamza and Amit Reddi for their recent publication
HRG-9 homologues regulate haem trafficking from haem-enriched compartments

Erythroblastic islands foster granulopoiesis in parallel to terminal erythropoiesis

Physioxia-induced downregulation of Tet2 in hematopoietic stem cells contributes to enhanced self-renewal

Identification and characterization of RBM12 as a novel regulator of fetal hemoglobin expression

Autism-associated chromatin remodeler CHD8 regulates erythroblast cytokinesis and fine-tunes the balance of Rho GTPase signaling

Nuclear translocation of TFE3 under hypoxia enhances the engraftment of human hematopoietic stem cells

Integrative genome-wide analysis reveals EIF3A as a key downstream regulator of translational repressor protein Musashi 2 (MSI2)

Lysosomal iron recycling in mouse macrophages is dependent upon both LcytB and Steap3 reductases

Precision analysis of mutant U2AF1 activity reveals deployment of stress granules in myeloid malignancies

Chromatin remodeling subunit BRM and valine regulate hematopoietic stem/progenitor cell function and self-renewal via intrinsic and extrinsic effects

Attenuation of apoptotic cell detection triggers thymic regeneration after damage

The biochemical basis of mitochondrial dysfunction in Zellweger Spectrum Disorder

Is the erythropoietin-erythroferrone-hepcidin axis intact in human neonates?

Identification of small molecule allosteric modulators of 5,10-methylenetetrahydrofolate reductase (MTHFR) by targeting its unique regulatory domain

Congratulations to the Sigala Lab for their recent publication
Doxycycline has distinct apicoplast-specific mechanisms of antimalarial activity

N6-methyladenosine mRNA marking promotes selective translation of regulons required for human erythropoiesis

Highly efficient therapeutic gene editing of human hematopoietic stem cells