PLoS One Publication
Gene knock-outs in human CD34+ hematopoietic stem and progenitor cells and in the human immune system of mice
HLA Publication
Genotyping of canine MHC gene DLA-88 by next-generation sequencing reveals high frequencies of new allele discovery and gene duplication
Cell Reports Publication
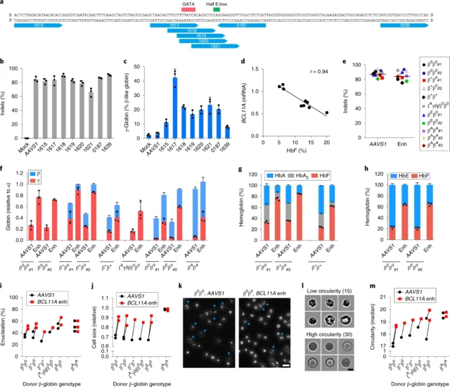
Identification and characterization of RBM12 as a novel regulator of fetal hemoglobin expression
Cell Reports Publication
Attenuation of apoptotic cell detection triggers thymic regeneration after damage
Nature Communications Publication
N6-methyladenosine mRNA marking promotes selective translation of regulons required for human erythropoiesis






